MENÜ
Hızlı Erişimler
Memnuniyet Bildirim Formu
Hızlı Erişimler
Öğrenci Bilgi Sistemi
Merkez Kütüphane
Akademik Portal
Telefon Rehberi
T.C. Kütahya Dumlupınar Üniversitesi
T.C. Kütahya Dumlupınar Üniversitesi
Dijital Dönüşüm ve Yazılım Ofisi Koordinatörlüğü
Memnuniyet Bildirim Formu
Hızlı Erişimler
Öğrenci Bilgi Sistemi
Merkez Kütüphane
Akademik Portal
Telefon Rehberi
T.C. Kütahya Dumlupınar Üniversitesi
MENÜ
ANASAYFA
Kurumsal
Hakkımızda
Misyon ve Vizyon
Stratejik Amaçlar ve Özel Hedefler
Mevzuat
Ekibimiz
Organizasyon Şeması
Tanıtım Video
Projeler
ISO
TÖMER
Portal
Mezun Portal
Kalite
Kalite Politikası
Görev Tanımları
└ Koordinatör
└ Koordinatör Yardımcısı
└ Koordinatörlük Personeli
İş Akışları
İdari Formlar
PUKÖ Temelli Eylem Planları
Birim Kalite Komisyonu
İletişim
İletişim
Destek
ANASAYFA
Kurumsal
Hakkımızda
Misyon ve Vizyon
Stratejik Amaçlar ve Özel Hedefler
Mevzuat
Ekibimiz
Organizasyon Şeması
Tanıtım Video
Projeler
ISO
TÖMER
Portal
Mezun Portal
Kalite
Kalite Politikası
Görev Tanımları
Koordinatör
Koordinatör Yardımcısı
Koordinatörlük Personeli
İş Akışları
İdari Formlar
PUKÖ Temelli Eylem Planları
Birim Kalite Komisyonu
İletişim
İletişim
Destek
Ana Sayfa
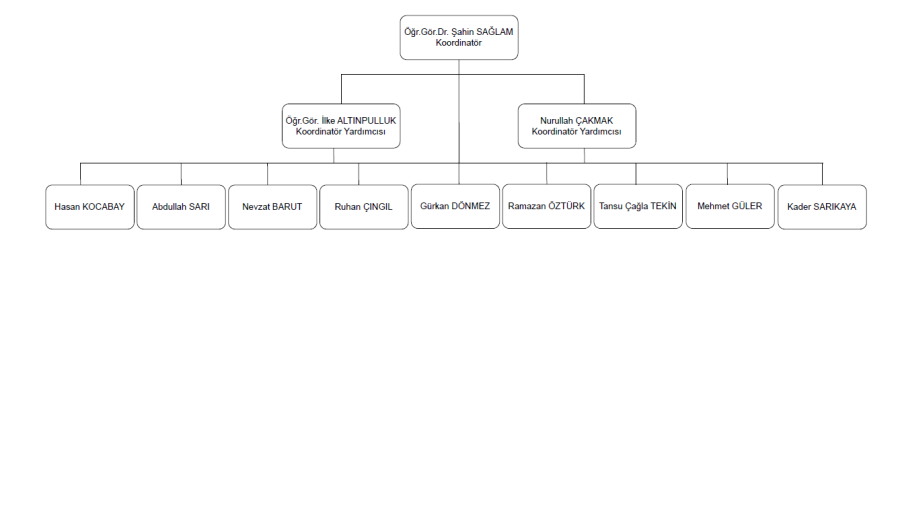
Organizasyon Şeması
Organizasyon Şeması
06 Şubat 2026, Cuma
255